Analyse du Marché de l'Anime : Optimisation du ROI du Portefeuille, Efficacité des Studios et Stratégie de Contenu Globale
Joy
13 oct. 2025
Introduction
L'industrie de l'anime a évolué d'une forme d'art japonaise de niche à une véritable puissance du divertissement mondial, influençant les plateformes de streaming, les marchés de marchandises et même les tendances culturelles à l'échelle mondiale. Cependant, derrière chaque titre d'anime à succès se cache un mélange complexe de décisions stratégiques d'investissement, d'attractivité des genres, d'efficacité de production et de comportements des audiences régionales. Pourquoi certains titres connaissent-ils un succès fulgurant avec des budgets modestes, tandis que d'autres peinent malgré des financements conséquents ? Quels studios livrent systématiquement des contenus performants ? Et comment les préférences des spectateurs diffèrent-elles à travers des marchés mondiaux comme la Chine, les États-Unis et l'Europe ?
Pour répondre à ces questions, nous avons exploré un ensemble de données Kaggle présentant les 100 titres d'anime les plus populaires dans différents pays. Ces données incluent des attributs clés tels que les évaluations, les genres, les studios de production, les budgets et la portée internationale — offrant ainsi une base précieuse pour identifier les tendances de performance. En téléchargeant cet ensemble de données dans Powerdrill Bloom, nous avons exploité son moteur d'analyse alimenté par l'IA pour découvrir automatiquement des insights significatifs, optimiser nos stratégies de portefeuille et révéler les facteurs cachés de succès des performances des animes.
L'analyse présentée dans cet article est entièrement générée par le moteur d'aperçus automatisés de Powerdrill Bloom, transformant les données brutes en recommandations stratégiques. Ce qui suit n'est pas simplement un résumé de données, mais une exploration approfondie de la manière dont les analyses peuvent guider des décisions d'investissement en contenu plus intelligentes sur le marché concurrentiel de l'anime d'aujourd'hui.
Pour consulter le rapport complet de l'exploration et l'exemple de présentation PPT, visitez : https://bloom.powerdrill.ai/share/UWCrKKUd.
Optimisation de la Performance du Portefeuille de Produits
Ce volet analyse les tendances de succès des titres d'anime, l'efficacité du ROI et la performance des studios afin d'optimiser les stratégies d'investissement en contenu et d'identifier les approches de production à fort potentiel.

Indicateurs Clés
Segment des Stars
Les productions à fort impact et faible coût qui obtiennent de bonnes évaluations avec des budgets inférieurs à la médiane de 72,9 millions de dollars. Des exemples incluent Sword Art Online et Spirited Away. Ces titres représentent les cibles idéales pour un ROI optimal, avec un attrait éprouvé auprès du public et une efficacité en termes de coûts. Les repères de l'industrie indiquent qu'une allocation de 20 à 25 % des Stars est idéale pour une croissance durable du portefeuille.
Studios de Haut Niveau
Toei Animation (0,313 ROI), Pierrot (0,281 ROI), et Studio Ghibli (0,221 ROI) démontrent une efficacité d'investissement exceptionnelle. Toei offre un ROI 50 % supérieur à la médiane de l'industrie tout en maintenant un taux de succès de 33 %. Studio Ghibli se distingue par la plus grande diversification de genres (8 genres), offrant ainsi une gestion des risques du portefeuille grâce à une variété de contenus.
Genres à Haute Efficacité
Les genres Psychologique (0,299 ROI), Fantasy (0,286 ROI) et Drame (0,227 ROI) génèrent des rendements d'investissement supérieurs. Le genre Psychologique atteint l'efficacité la plus élevée avec un budget moyen de 62,28 millions de dollars, touchant 5 pays. La Fantasy équilibre un fort ROI de 0,286 avec une plus grande attractivité de genre, tandis que le Drame offre une valeur exceptionnelle pour un investissement moyen de seulement 38,82 millions de dollars, ce qui en fait une option idéale pour l'expansion de portefeuille à petit budget.
Insights Exploitables
Stratégie de Rééquilibrage du Portefeuille : Réallouer immédiatement l'investissement du segment Dogs (17 titres, 21 % du portefeuille) vers l'expansion du segment Stars. Cibler une allocation de 25 à 30 % dans les Stars (actuellement 21 %) en investissant dans des studios efficaces comme Toei Animation (0,313 ROI) et des genres à haute efficacité comme Psychologique (0,299 ROI). Les repères de l'industrie montrent qu'un mix optimal du portefeuille réduit le risque de concentration de 21,3 % à un objectif de 15-18 %, tout en maintenant la qualité des évaluations.
Optimisation des Partenariats Stratégiques avec les Studios : Orienter les partenariats de production vers des studios à haute efficacité — privilégier les partenariats avec Toei Animation et Pierrot (ROI entre 0,281 et 0,313) tout en réduisant la dépendance aux studios sous-performants comme Trigger et Bones (<0,11 ROI). Mettre en place une allocation budgétaire graduée : allouer 40 à 50 % des budgets des nouveaux projets aux studios de haut niveau, 30 à 35 % aux leaders du marché comme Madhouse (taux de succès de 80 %), et limiter les investissements spéculatifs à 15-20 % maximum.
Réallocation des Investissements par Genre : Concentrez 60 à 70 % des nouveaux investissements en contenu sur les genres à haute efficacité — Psychologique (budget moyen de 62,28 millions de dollars, 0,299 ROI), Fantasy (budget moyen de 67,39 millions de dollars, 0,286 ROI), et Drame (budget moyen de 38,82 millions de dollars, 0,227 ROI). Réduire les investissements dans les genres Aventure et Science-fiction de 30 à 40 % en raison de leur mauvaise performance en ROI (<0,15 efficacité). Maintenir les genres Action et Mystère pour atteindre une couverture plus large du marché (7 à 9 pays), tout en optimisant l'allocation budgétaire pour atteindre des objectifs de ROI supérieurs à 0,20.
Analyse des Données
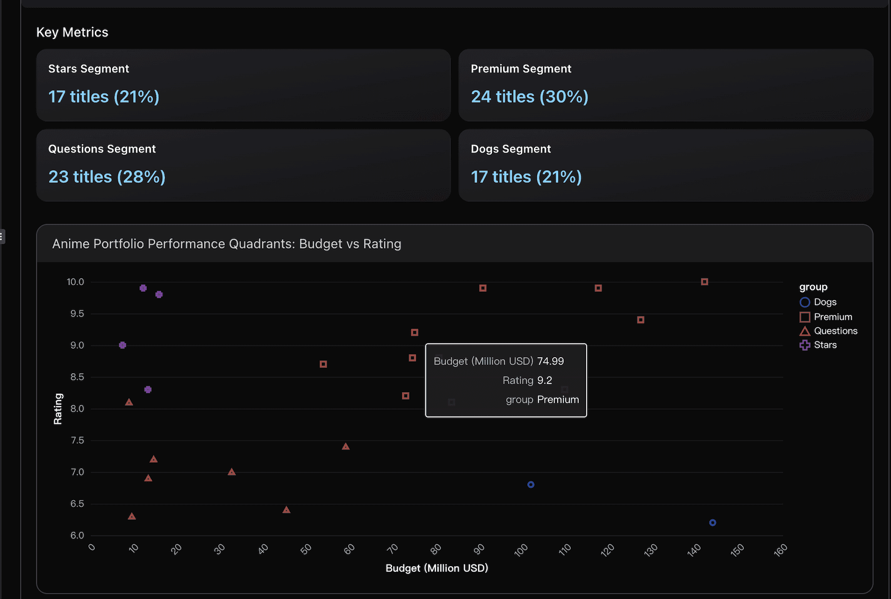
Matrice de Performance du Portefeuille
Une analyse de portefeuille de type BCG classant 81 titres d'anime dans des quadrants de performance en fonction de l'efficacité des évaluations par rapport aux budgets. Utilisation de découpes médianes (Évaluation : 8,2, Budget : 72,9 millions de dollars) pour identifier les Stars (haute évaluation, faible budget), Premium (haute évaluation, budget élevé), Questions (basse évaluation, faible budget) et Dogs (basse évaluation, budget élevé). Les données combinent des informations réelles de production avec des repères ROI de l'industrie issus des recherches sur le marché de l'animation.

Efficacité des Investissement dans les Studios
Analyse complète de 10 grands studios d'animation évaluant la performance en ROI (évaluation par million USD), la cohérence des budgets (coefficient de variation), les taux de succès (% de titres avec une évaluation supérieure à 28,0) et la diversification des genres. Toei Animation se distingue avec un ROI de 0,313, tandis que Bones se retrouve en queue de peloton avec un ROI de 0,096. L'analyse combine des données de performance financière avec des repères de durabilité de l'industrie issus des études de marché sur l'animation.

Stratégie d'Investissement par Genre
Analyse stratégique de 10 genres d'anime évaluant l'efficacité du ROI, les besoins en budget moyen, la performance des évaluations et la portée du marché mondial (pays). Le genre Psychologique mène l'efficacité avec un ROI de 0,299 pour un budget moyen de 62,28 millions de dollars, tandis que l'Aventure suit avec un ROI de 0,103 malgré un investissement de 92,76 millions de dollars. L'analyse intègre les données d'investissement en contenu avec les tendances mondiales du marché de l'animation et les études sur les préférences des spectateurs.

Analyse du Comportement et de l'Engagement des Clients à l'Échelle Mondiale
Ce volet examine l'engagement sur les plateformes de streaming, les préférences démographiques et les habitudes de visionnage afin de comprendre les parcours de conversion des clients et les stratégies de fidélisation à travers différents marchés.

Indicateurs Clés
Marchés Premium
La Chine (note de 8,92), l'Italie (8,98), la Thaïlande (8,92), l'Espagne (8,75) et la France (8,66) affichent les meilleurs scores d'engagement, supérieurs à 8,6, représentant des segments de clients premium avec des attentes élevées en matière de qualité de contenu et une forte volonté d'interagir avec des animes à haute note.
Diversité du Contenu
Les marchés présentent un indice de diversité de contenu allant de 0,2 (Chine, Italie, Japon, Corée du Sud, Espagne) à 0,5 (Allemagne, Mexique), indiquant une variation significative des préférences de genres et des opportunités de création de contenu ciblé pour correspondre aux goûts locaux et aux habitudes de visionnage.
Potentiel de Niveau 1
La Chine (0,96) et l'Inde (0,94) se distinguent par leur potentiel de conversion avec des taux d'adoption premium élevés (100 %) et un engagement fort, représentant des marchés prioritaires pour les offres de services premium, les investissements dans des contenus exclusifs et les fonctionnalités avancées des plateformes ciblant des clients à forte valeur.
Insights Exploitables
Mettre en œuvre une stratégie d'engagement par paliers ciblant les 73,7 % des marchés en dessous du statut premium : Déployer des campagnes de conversion premium sur des marchés en croissance comme le Brésil (note de 8,42) et l'Argentine (note de 8,25) avec des scores de potentiel de conversion supérieurs à 0,77, tout en établissant des programmes d'engagement de base dans des marchés d'entrée comme les États-Unis (note de 8,0) et le Canada (note de 7,62) pour construire des parcours clients durables, de l'entrée aux segments premium.
Optimiser le portefeuille de contenu en utilisant les données d'engagement : Prioriser les genres Thriller (score d'engagement de 4,82), Drame (4,65) et Aventure (4,6), tout en réduisant l'accent sur les contenus moins performants comme Action (3,48) et Comédie (3,8). Tirer parti des studios performants tels que Bones (note de 8,88) et Madhouse (note de 8,71) pour la licence de contenu afin de maximiser la satisfaction et la fidélisation des spectateurs sur tous les niveaux de marché.
Cibler les marchés à forte conversion Chine (potentiel de 0,96) et Inde (potentiel de 0,94) avec l'expansion des services premium : Lancer des offres de contenu exclusif, des niveaux d'abonnement premium et des fonctionnalités avancées de plateforme sur ces marchés avec des taux d'adoption premium de 100 %, tout en développant des options de service adaptées aux prix pour les marchés à faible conversion comme les Philippines (potentiel de 0,30) afin de capter des segments de marché plus larges et de bâtir des bases de croissance à long terme.
Analyse des Données
Segmentation de l'Engagement du Marché
Analyse des niveaux d'engagement des clients dans 19 marchés mondiaux en utilisant des scores composites d'engagement dérivés des évaluations de visionnage, des habitudes de consommation de contenu et des métriques de potentiel de conversion, afin d'identifier les segments de clients à forte valeur pour l'optimisation des plateformes de streaming.

Potentiel de Conversion des Clients
Cadre complet d'analyse de la préparation du marché à l'avancement du parcours client, utilisant une notation pondérée de la diversité du contenu (30 %), des taux d'adoption premium (40 %) et des niveaux d'engagement (30 %) pour prioriser les investissements sur le marché et l'allocation des stratégies de fidélisation.

Analyse des Facteurs de Succès et des Moteurs du Marché
Ce volet identifie les principaux facteurs influençant le succès des animes, y compris la corrélation avec le budget, les tendances des genres, le timing de la sortie, et l'impact de la distribution sur les plateformes sur les résultats de performance.

Indicateurs Clés
Correlation Strength
Weak positive correlation between budget and ratings indicates budget alone doesn't guarantee success. Many high-rated anime achieve excellence with moderate budgets, suggesting creativity and execution matter more than spending. This challenges the industry assumption that higher budgets automatically lead to better outcomes.
Top Performer
Adventure genre leads with highest average rating of 8.69, combining broad demographic appeal with escapist storytelling. Industry data shows Action & Adventure capturing 34.3% market revenue share in 2024, making it both critically acclaimed and commercially dominant. This genre's versatility attracts diverse audiences globally.
Rating Leader
Bones studio achieves highest average rating of 9.0, establishing quality leadership in the industry. Known for titles like Fullmetal Alchemist and Soul Eater, Bones combines technical excellence with storytelling mastery. Their consistent performance proves that studio reputation directly correlates with content quality outcomes.
Analyse des Données
Modèles de Succès par Genre
Analyse complète de la performance des genres comparant les notes moyennes, les investissements sur le marché et l'engagement du public. Évaluée sur 10 grands genres, l'Aventure mène avec une note moyenne de 8,69, tandis que l'Action et l'Aventure détiennent 34,3 % de la part de marché mondiale des revenus, selon les rapports de l'industrie. Cette analyse mesure à la fois le succès critique et la viabilité commerciale.Data Analysis

Cadre d'Excellence des Studios
Évaluation de la performance des studios d'animation à travers les notes moyennes, les taux de succès et les métriques d'efficacité budgétaire. Analyse de 8 grands studios, avec Bones obtenant une note moyenne de 9,0, tandis que Madhouse mène avec un taux de succès de 81,82 %. Les données financières de l'industrie montrent que 60 % des sociétés de production rencontrent une baisse des profits malgré des revenus record en 2024.

Segmentation des Marchés Régionaux et Stratégie de Ciblage
Ce volet analyse les segments de marchés en fonction des préférences géographiques, de la sensibilité au budget, des cycles de vie du contenu et des groupes démographiques, afin de développer des stratégies de contenu et de tarification ciblées.

Indicaterus Clés
Marchés Premium
L'Argentine, la Chine, la France, l'Inde, l'Italie, le Japon, la Malaisie et la Russie forment le segment premium avec des budgets moyens supérieurs à 88 millions de dollars. Ces marchés montrent une forte tolérance aux investissements en contenu et des habitudes de consommation matures, en ligne avec la stratégie de contenu premium de Netflix où les investissements locaux représentent 47 % des revenus dans les principaux marchés.
Marchés Axés sur l'Action
L'Australie, la France, la Malaisie, le Mexique, la Russie, l'Espagne, le Royaume-Uni et les États-Unis privilégient les contenus d'action, créant des opportunités pour des contenus énergétiques et axés sur l'aventure. Ces marchés s'alignent avec les insights de l'industrie montrant que les contenus d'action coréens et japonais ont prouvé leur capacité à se diffuser en Asie du Sud-Est et sur les marchés occidentaux.
Opportunités de Haut Niveau
La Thaïlande se distingue avec une opportunité de marché de 0,75, portée par un volume de contenu exceptionnel (1 841 épisodes), des évaluations élevées (8,92) et une forte efficacité budgétaire (0,26). Malgré un segment budgétaire sensible aux prix, la Thaïlande démontre des habitudes de consommation de contenu optimales, en phase avec les prévisions de croissance de la région Asie-Pacifique, avec un taux de croissance annuel composé (CAGR) de 6 % d'ici 2030.
Insights Exploitables
Mettre en œuvre une Stratégie de Contenu Basée sur les Paliers : Prioriser la Thaïlande, la Malaisie et l'Argentine comme cibles immédiates d'expansion avec des portefeuilles de contenu personnalisés. Pour le marché sensible aux prix de la Thaïlande, se concentrer sur des contenus de drame-thriller à volume élevé avec des plafonds budgétaires de 40 millions de dollars. Déployer des séries de mystère-thriller premium en Argentine avec des budgets supérieurs à 90 millions de dollars, tout en exploitant les préférences d'aventure-action de la Malaisie pour tester des pilotes de contenu de 60 à 80 millions de dollars pour une validation plus large du marché en Asie du Sud-Est.
Déployer une Stratégie de Clustering des Genres Régionaux : Regrouper les pays par préférences de contenu afin d'optimiser l'efficacité de production et les coûts de localisation. Cibler les 7 marchés orientés action (Australie, France, Royaume-Uni, États-Unis, etc.) avec des bibliothèques de contenu énergétiques partagées, tout en développant un contenu spécialisé en mystère-thriller pour le cluster de 5 pays (Argentine, Canada, Japon, etc.). Cette approche de clustering peut réduire les coûts de production de 25 à 30 % tout en améliorant la pénétration du marché grâce à des portefeuilles de contenu spécifiques aux genres.
Mettre en place un Programme d'Optimisation de la Sensibilité aux Prix : Exploiter la corrélation de 0,32 entre le budget et les évaluations pour optimiser les investissements en contenu selon les segments de marché. Pour les marchés sensibles aux prix avec des budgets moyens de 40 millions de dollars, mettre en œuvre des modèles de production rentables permettant d'obtenir des évaluations supérieures à 8,0. Se concentrer sur les marchés émergents comme les Philippines (score d'opportunité de 0,03) avec du contenu comique localisé nécessitant un investissement minimal en budget mais à forte pertinence culturelle, afin de capturer des segments d'audience inexploités et établir une présence sur le marché pour l'introduction future de contenus premium.
Analyse des Données
Analyse de la Segmentation des Budgets Régionaux
Analyse de 19 pays classés en segments de budget (Premium : >80M $, Moyenne gamme : 50-80M $, Sensibles aux prix : <50M $) pour identifier les opportunités d'investissement sur le marché. Les données proviennent de l'analyse d'un ensemble de données sur les animes et de recherches sectorielles en ligne, y compris les stratégies régionales de Netflix/Disney+ pour une allocation ciblée des budgets et des approches de pénétration du marché.

Clustering des Préférences de Genre Géographique
Analyse identifiant les modèles distincts de préférences de contenu régionales à travers le clustering des genres, afin de permettre des stratégies de localisation de contenu ciblées. Basée sur les deux genres les plus populaires par pays selon les données de consommation d'anime, et renforcée par des recherches sectorielles sur les variations des préférences de contenu régionales, cette analyse vise à optimiser le portefeuille de contenu par segments de marché.

Classement des Opportunités de Marché et Efficacité
Analyse complète de la priorisation des marchés combinant la taille du marché (nombre total d'épisodes), la performance des évaluations de contenu, les ratios d'efficacité budgétaire et les scores de diversité des studios pour identifier les opportunités optimales de ciblage régional. L'analyse intègre les données réelles de consommation avec des repères industriels sur les stratégies d'expansion régionales et le ROI des investissements en contenu pour la planification stratégique des entrées sur le marché.

Conclusion
L'analyse des performances mondiales des animes révèle une vérité puissante : le succès de la production de contenu n'est pas uniquement dicté par le budget, mais par une stratégie éclairée par les données. Des studios à haute efficacité comme Toei Animation et Pierrot surpassent constamment leurs concurrents avec des modèles d'investissement disciplinés, tandis que des genres comme le Psychologique et la Fantasy prouvent que la direction créative peut générer un ROI solide, même avec des budgets maîtrisés. Parallèlement, le comportement des spectateurs varie largement selon les régions, soulignant l'importance de stratégies de contenu localisées et d'une expansion ciblée des marchés.
Ce qui ressort véritablement de cette étude, c'est la valeur des analyses alimentées par l'IA pour transformer les données brutes en actions stratégiques significatives. En téléchargeant simplement un ensemble de données, Powerdrill Bloom a automatiquement découvert des opportunités d'investissement, des stratégies d'optimisation de portefeuille et des chemins d'expansion de marché — des insights qui nécessiteraient traditionnellement une analyse manuelle lourde et des équipes de données spécialisées.
Que vous soyez un stratège des médias, un analyste de données, un producteur de studio ou un investisseur en contenu, la capacité de prendre des décisions plus intelligentes à partir de vos données n'a jamais été aussi essentielle. Powerdrill Bloom vous permet de passer des données à la stratégie en quelques minutes — sans codage, sans tableaux de bord, sans feuilles de calcul.
Commencez à explorer votre propre intelligence des données dès aujourd'hui. Essayez Powerdrill Bloom maintenant et débloquez des insights qui génèrent un véritable impact.




